○広陵町個人情報の保護に関する法律施行条例施行細則
令和5年3月10日
規則第16号
(趣旨)
第1条 この規則は、個人情報の保護に関する法律(平成15年法律第57号。以下「法」という。)、個人情報の保護に関する法律施行令(平成15年政令第507号。以下「令」という。)及び広陵町個人情報の保護に関する法律施行条例(令和4年12月広陵町条例第18号。以下「条例」という。)を施行するために必要な事項を定めるものとする。
(1) 録音テープ、ビデオテープその他音声又は映像が記録された電磁的記録 当該電磁的記録を専用機器により再生したものの視聴又は複写したものの交付
(2) 前号に規定する電磁的記録以外の電磁的記録 当該電磁的記録を用紙に出力したものの閲覧又は交付
2 前項第2号の規定にかかわらず、当該電磁的記録を専用機器により再生したものの閲覧又は複写したものの交付の方法により開示することが容易であるときは、当該方法とすることができる。
3 前2項に定める方法による電磁的記録の開示にあっては、実施機関は、当該電磁的記録の保存に支障を生ずるおそれがあると認めるときその他正当な理由があるときは、当該電磁的記録を複写したもの又は用紙に出力したものの写しにより、これを行うことができる。
(令7規則31・一部改正)
(写しの送付に要する費用の納付の方法)
第3条 令第28条第4項の規則で定める方法は、次に掲げる方法とする。
(1) 郵便切手により納付する方法
(2) 現金により納付する方法
区分 | 金額 | |
写しの作成の費用 | (1) 白黒B5判からA3判の場合(片面) | 1枚につき 10円 |
(2) カラーの同上サイズの場合(片面) | 1枚につき 70円 | |
(3) 前号に掲げるもの以外のもの | 現に要する額 | |
写しの送付(郵送等) | 現に要する額 | |
2 前項の費用は、前納しなければならない。
(様式)
第5条 法、令及び個人情報の保護に関する法律施行規則(平成28年個人情報保護委員会規則第3号)の施行のために必要な文書の様式は、別に定めるもののほか、次の表に掲げるところによるものとする。
区分 | 様式名 | 根拠規定 |
1 | 個人情報ファイル簿(第1号様式) | 法第75条 |
2 | 保有個人情報開示請求書(第2号様式) | 法第77条第1項 |
3 | 保有個人情報開示決定通知書(第3号様式) | 法第82条第1項 |
4 | 保有個人情報の開示の実施方法等申出書(第4号様式) | 法第87条第3項 |
5 | 保有個人情報の開示をしない旨の決定通知書(第5号様式) | 法第82条第2項 |
6 | 保有個人情報開示決定等期限延長通知書(第6号様式) | 法第83条第2項 |
7 | 保有個人情報開示決定等期限特例延長通知書(第7号様式) | 法第84条 |
8 | 他の実施機関への開示請求事案移送書(第8号様式) | 法第85条第1項 |
9 | 開示請求者への開示請求事案移送通知書(第9号様式) | 法第85条第1項 |
10 | 第三者意見照会書(法第86条第1項適用)(第10号様式) | 法第86条第1項 |
11 | 第三者意見照会書(法第86条第2項適用)(第11号様式) | 法第86条第2項 |
12 | 保有個人情報の開示決定等に関する意見書(第12号様式) | 法第86条 |
13 | 開示決定通知を行った旨の反対意見書提出者への通知書(第13号様式) | 法第86条第3項 |
14 | (保有個人情報訂正請求書(第14号様式) | 法第91条第1項 |
15 | 保有個人情報訂正決定通知書(第15号様式) | 法第93条第1項 |
16 | 保有個人情報の訂正をしない旨の決定通知書(第16号様式) | 法第93条第2項 |
17 | 保有個人情報訂正決定等期限延長通知書(第17号様式) | 法第94条第2項 |
18 | 保有個人情報訂正決定等期限特例延長通知書(第18号様式) | 法第95条 |
19 | 他の実施機関への訂正請求事案移送書(第19号様式) | 法第96条第1項 |
20 | 訂正請求者への訂正請求事案移送通知書(第20号様式) | 法第96条第1項 |
21 | 保有個人情報提供先への訂正決定通知書(第21号様式) | 法第97条 |
22 | 保有個人情報利用停止請求書(第22号様式) | 法第99条第1項 |
23 | 保有個人情報利用停止決定通知書(第23号様式) | 法第101条第1項 |
24 | 保有個人情報の利用停止をしない旨の決定通知書(第24号様式) | 法第101条第2項 |
25 | 保有個人情報利用停止決定等期限延長通知書(第25号様式) | 法第102条第2項 |
26 | 保有個人情報利用停止決定等期限特例延長通知書(第26号様式) | 法第103条 |
27 | 委任状(個人情報に係る開示請求用)(第27号様式) | 令第22条第3項 |
28 | 委任状(特定個人情報に係る開示請求用)(第28号様式) | 令第22条第3項 |
29 | 委任状(訂正請求用)(第29号様式) | 令第29条において準用する令第22条第3項 |
30 | 委任状(特定個人情報に係る訂正請求用)(第30号様式) | 令第29条において準用する令第22条第3項 |
31 | 委任状(利用停止請求用)(第31号様式) | 令第29条において準用する令第22条第3項 |
32 | 委任状(特定個人情報に係る利用停止請求用)(第32号様式) | 令第29条において準用する令第22条第3項 |
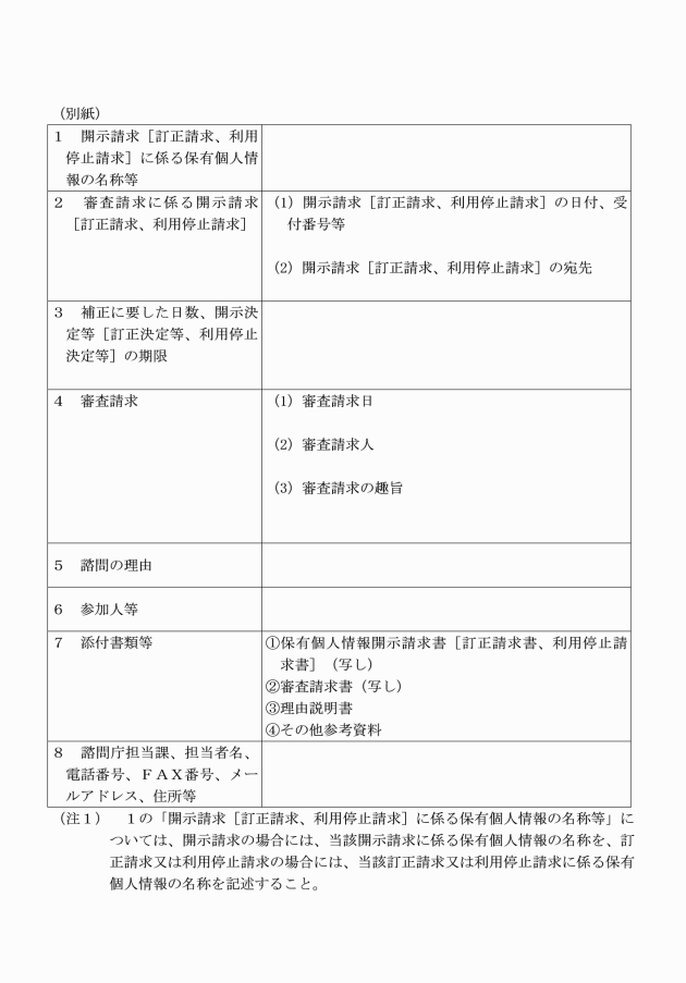
33 | 諮問書(開示決定等)(第33号様式) | 法第105条第3項の規定により読み替えて準用する同条第1項 |
34 | 諮問書(訂正決定等)(第34号様式) | 法第105条第3項の規定により読み替えて準用する同条第1項 |
35 | 諮問書(利用停止決定等)(第35号様式) | 法第105条第3項の規定により読み替えて準用する同条第1項 |
36 | 諮問書(開示請求・訂正請求・利用停止請求に係る不作為)(第36号様式) | 法第105条第3項の規定により読み替えて準用する同条第1項 |
37 | 諮問をした旨の通知書(審査請求人等)(第37号様式) | 法第105条第3項の規定により読み替えて準用する同条第2項 |
(その他)
第6条 この規則に定めるもののほか、この規則の施行に関し必要な事項は、町長が定める。
附則
(施行期日)
1 この規則は、令和5年4月1日から施行する。
(広陵町個人情報保護条例施行規則の廃止)
2 広陵町個人情報保護条例施行規則(平成17年3月広陵町規則第13号)は、廃止する。
附則(令和7年規則第31号)
この規則は、令和7年4月1日から施行する。
附則(令和7年規則第23号)
(施行期日)
1 この規則は、公布の日から施行する。ただし、次の各号に掲げる規定は、それぞれ当該各号に定める日から施行する。
(1) 第1条中広陵町個人情報の保護に関する法律施行条例施行細則第2号様式の改正規定(「健康保険被保険者証」を「健康保険資格確認書」に改める部分に限る。)、第14号様式及び第22号様式の改正規定(「健康保険被保険者証」を「健康保険資格確認書」に改める部分に限る。)並びに第2条中広陵町印鑑条例施行規則第2条第1項第2号及び同条第2項第2号の改正規定(「被保険者証」を「資格確認書」に改める部分に限る。)、第1号様式、第6号様式及び第8号様式の改正規定(「保」を「保資」に改める部分に限る。) 令和7年12月2日
(2) 第1条中広陵町個人情報の保護に関する法律施行条例施行細則第2号様式の改正規定(「又は住民基本台帳カード(住所記載のあるもの)」を削る部分に限る。)、第14号様式及び第22号様式の改正規定(「又は住民基本台帳カード(住所記載のあるもの)」を削る部分に限る。)並びに第2条中広陵町印鑑条例施行規則第2条第1項第2号及び同条第2項第2号の改正規定(「、写真付き住民基本台帳カード」を削る部分に限る。)、同条第3項第1号の改正規定、第1号様式、第6号様式及び第8号様式の改正規定(「・住カ」を削る部分に限る。) 令和8年1月1日
(経過措置)
2 この規則による改正前の様式による用紙は、当分の間、所要の調整をして使用することができる。
3 この規則の施行の際、現にこの規則による改正前の広陵町個人情報の保護に関する法律施行条例施行細則又は広陵町印鑑条例施行規則の規定に基づいて提出されている書類は、この規則による改正後の広陵町個人情報の保護に関する法律施行条例施行細則又は広陵町印鑑条例施行規則の規定に基づいて提出された書類とみなす。

(令7規則23・一部改正)


(令7規則23・一部改正)












(令7規則23・一部改正)









(令7規則23・一部改正)
























